CannTrack is a mobile app which helps cannabis users track and understand how different products affect them.

Project: Lifestyle Application, end to end app development

Roles: Product Designer, UX Researcher, Brand Identity Developer, UX/UI Graphic Designer

Tools: Figma, Figjam

01. Discover

PROBLEM - RESEARCH -INTERVIEWS

Problem

Because everyone reacts differently to cannabis, it can be difficult to find products which are right for you.

There are thousands of products, hundreds of strains, and many varying consumption methods and dosages, creating countless combinations and effects.

A person using a tablet to research

Research Goals

To understand user attitudes, pain points, and needs regarding cannabis-related technology, and identify the most essential functions of digital tools that support their cannabis use.

Research Methods

  • Competitor analysis

  • User interviews

  • Affinity mapping

Competitive Analysis

Insights gained from researching and analyzing cannabis-related websites (WeedMaps & Leafy) and apps (Strainprint & ReLeaf):

full analysis
A phone with a heart on the screen
  • Strain descriptions and their estimated effects on users

  • Tracking and the ability to log how strains affect them

A phone with a frowny face emoji
  • Mismatch between online listings and in-store availability

  • Estimated effects often don’t reflect individual experiences

  • Limited app databases hinder effective session tracking

User Interviews

Five people within the age range of 26-70 who use cannabis for medicinal, spiritual, or recreational purposes were interviewed.

Affinity Map
A person on a zoom call wearing a headset

Insights Gained

Cannabis Use

A jar of cannabis

Beneficial effects:

  • Management of pain, anxiety, & sleep

  • Enhancing experiences.

Complaints:

  • Discomfort from too high a dosage

  • Inconsistent effects due to variables

  • Unwanted drowsiness

Digital Tools

A computer and phone with cannabis leaves on their screens

Current Use:

  • Look up strain info & deals

  • None currently using a tracking app.

Desires:

  • Ability to add a product if it is not in the database

  • Discretion in app design

  • Data security & privacy

Essential Functions

Cards representing app functions like "discreet mode," "Journal entry," and "cannabis deals"

Tracking:

  • Reason for use, strain information, method of consumption, dosage, & effects

Desires:

  • Ability to edit a session at a later time with further insights

02. Define

PERSONAS

A person drafting a user persona

Build Empathy

After analyzing the data & insights collected from the competitive analysis and user interviews, I created two distinct personas representing different types of user desires for CannTrack.

Olivia

Uses cannabis daily in order to alleviate symptoms from a chronic medical condition who hopes to use data to find the best strain, dosage, and consumption method for her needs.

A persona for Olivia, a methodical cannabis consumer interested in data. PDF version is linked on the site
OLIVIA pdf

Mary

Is new to cannabis use and finds all the options overwhelming. She needs help figuring out what she likes and what she doesn’t like when it comes to different types of cannabis products.

A persona for Mary, a cannabis newcomer who wants to find what products work for her. PDF version linked on the site
Mary PDF

03. Ideate

HMW - FEATURE CONCEPT - MAP - FLOW

A person thinking

How Might We…

  • How might we help cannabis consumers avoid overwhelm when choosing products?

  • How might we help users better predict their individual cannabis effects?

Constraints

  • Time limitations (MVP in 5 weeks)

  • UX team of one

Feature Concept

After creating a feature matrix it became evident that the most important functions of CannTrack are:

  • The ability to log and track a cannabis session and its effects

  • The ability to access and interpret this data.

Feature Matrix

Key Screens

Track a Session

A pencil writing on paper
  • Record data about the product

  • And the effects felt after use

History

A clock with a counter clockwise arrow surrounding it
  • View past sessions

  • And edit them (add a note, etc.)

Data

A chart with graphs on it
  • View data in different ways:

  • Statistics

  • Filters

Visualize

I created a site map and user flow to clarify the structure of the product and ensure a smooth, intuitive user experience. These tools helped visualize key interactions, identify potential friction points, and guide design decisions around navigation and task completion.

A person drawing flow charts on a whiteboard
A site map for CannTrack. It includes the home screen, sign in, track a session, history, and data.

Site Map

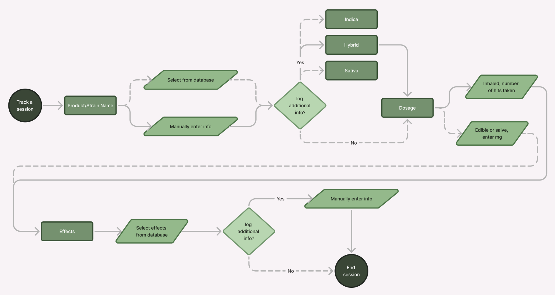
User Flow

A possible user journey for tracking a session

A user flow for CannTrack. It shows the different choices available to a person tracking a session

04. Design

LO FI WIREFRAMES - FEEDBACK - BRANDING

A person drawing wireframes

Lo Fidelity Wireframes

The wireframes include notes on ideas I had during planning as well as suggestions from peers in group critiques.

Initial Feedback

Some positive feedback and suggestions for growth from peer critiques and my mentor:

A plus sign
  • Useful, original app concept

  • Detailed but manageable data logging

  • Sessions can be edited or expanded later

  • Step-by-step tracking form

A minus sign
  • Start with the symptom being treated

  • Add a progress bar to the tracking form

  • Enable typeahead search in databases

  • Use dropdowns instead of radio buttons for long lists

Before I began creating my high fidelity wireframes I knew that I needed to create a unique style and brand identity for CannTrack.

Style & Branding

A person brainstorming logos

Inspiration

A style tile for CannTrack showing the logo, typography, iconography, and color scheme. A PDF version is available on the site

I wanted to take design notes from a high-end dispensary, using whites and shades of muted greens.

User interviews indicated that discretion and privacy was important when considering the app’s design.

  • I leaned more into the medicinal aspect of cannabis for the logo, which is a green cross (commonly used to indicate a dispensary).

Pdf version

UI Kit

I designed menus, buttons, form elements, and components for CannTrack

See in Figma

05. Prototype

HI FI WIREFRAMES

A person working on a design in Figma

High Fidelity Wireframes

The screens featured in the most important feature of the app- tracking a session.

See in figma

Product Information

The user has already selected the required product name and is able to add optional additional information like the product type and genetic dominance.

An image of a phone displaying a screen from the CannTrack app. It has dropdown menus for the user to add additional product information to tracking their session.

Symptom Database

The user can either scroll through or search the database of common symptoms treated with cannabis and add one or more to be tracked in the session.

An image of a phone showing a screen from the CannTrack app. It has a popup window with a database of common symptoms treated with cannabis.

Effects Intensity

The user can select between three levels of intensity for effects logged in the session.

They can select additional effects from the database or manually add a unique effect in the text entry field.

An image of a phone showing a screen from the CannTrack app. It has a symptom listed with a bar underneath where the user can select low, moderate, or high intensity for the effect felt during their session.

Session Summary

The user can view a summary of the information they tracked in their session and go back to the session to edit and make changes.

An image of a phone showing a popup window with the summary of their session and everything they chose to track.

06. Test

USABILITY TESTING

User Testing

I conducted comprehensive usability testing with a group of users familiar with cannabis use. By observing their interactions and gathering feedback, I was able to identify pain points and areas for improvement.

Flow 1 - Tracking a session

“In this scenario you want to track a session. How would you go about doing that starting from the home screen?”

User Feedback

  • The ability to add a custom product in case it wasn’t in the database

  • Different types of consumption methods as part of the tracking

  • The tracking form had optional aspects in case you’re in a hurry

  • The medical/recreational screen was redundant since the reason for session requirement will tell the user that info

  • Search prompt wording offering a suggestion was confusing, it should just have the instructions (E.g. “Search Symptoms”)

Flow 2 - Edit a previous session

“In this scenario you want to edit a previous session and add that you felt drowsiness as an effect from the cannabis.”

User Feedback

  • The ability to edit and add to sessions at a later time was appreciated

  • The layout was straightforward and easy to learn

  • The notes feature was good for adding things which weren’t in the form

  • Having to click through the entire session to edit a certain part was irritating

  • Condensing popup screens into embedded scrolls would streamline the process

Flow 3 - Filter your data

“In this scenario you want to filter your data to see which strains you’ve used for treating the symptom of anxiety.”

User Feedback

  • The ability to filter data instead of having to manually browse through past sessions was appreciated

  • Too many shades of green made the app look visually cluttered

  • The dropdown menus should be more visually similar

07. Iterate

TARGETED ITERATIONS

A person making changes to a design and crafting a new version

Targeted Iterations

Insights from user testing feedback helped me figure out how to refine the wireframes:

  • Make menus more visually consistent

  • Eliminate superfluous screens/taps.

  • Clean up the overall visual UI

  • Let users quickly edit a the specific part of the session

Flow 1 - Tracking a session

Original Design

The original design had three separate screens for the first step of tracking a session.

Iterated Design

Based on feedback from user testing I simplified the UI by:

  • combining multiple screens into one,

  • removing unnecessary elements like rectangles,

  • reducing the color palette,

  • and brightening the design with lighter hues.

See in figma

Flow 2 - Edit a previous session

Original Design

The original design had an edit button at the bottom of the previous session popup, but it

  • took users to the beginning of the session

  • leaving users feeling frustrated by having to click through irrelevant screens

Iterated Design

I added touch targets to edit each section

  • which will let users jump to the specific section they want

  • Bypassing any irrelevant screens

See in figma

Flow 3 - Filter your data

Original Design

Users were confused by the design of the top menu differing in appearance from the bottom menu.

  • Some users thought the words “your stats” wasn’t very personalized.

Iterated Design

I redesigned the top menu to mirror the choices I had made with the bottom menu.

  • I also personalized the page by adding the user’s icon and name

See in figma

08. Next Steps

FUTURE FEATURES - BUSINESS & USER ORIENTED

Future features which benefit both primary users and business interests which could be developed after launch to enhance the app are detailed below.

Business Oriented

When I was brainstorming CannTrack, I had several ideas which related to business needs, such as:

Market Research

A magnifying glass with graphs and charts inside

Overview of data with insight into:

  • Trends in sales

  • Consumer preferences

Promotions

A megaphone with a coupon

Personalized product promos and deals based on:

  • desired effects

  • consumption patterns

Sponsorship

A cannabis container with a 5 star review

A specific brand’s products come pre-loaded on the app

  • As incentive for app sponsorship

User Oriented

Ideas which were cut for time constraints and ideas which were suggested by users during testing include:

AI Chatbot

To help users filter data in very specific ways

  • “What strains helped my anxiety & made me relaxed but didn’t keep me couch-locked or give me dry mouth?”

Recommendations

Conversation bubbles with thumbs up

Based on data collected from users.

  • 87% of users report treating anxiety with this strain”

  • Products with similar terpene profiles

Custom Shortcuts

For frequently logged items

  • Pinned to the top of searches

  • Quick log” feature for similar sessions

09. Reflection

HOW I’VE GROWN - IN THE FUTURE

Reflection

Through research, iterative prototyping, and testing, I uncovered key pain points and opportunities for improvement. Feedback from users, peers, and mentors reinforced the value of ongoing usability testing.

The changes I implemented not only streamlined the user journey but also significantly increased user satisfaction and engagement.

How I’ve Grown

A plant growing from a planter

Working on CannTrack helped me grow my prototyping skills and better understand how UI elements support specific tasks.

I also learned to streamline my designs by cutting visual clutter and reducing screens and clicks to create a more intuitive experience.

In the Future…

A clock with an arrow facing to the right

Moving forward, I’m committed to prioritizing user needs and using data-driven insights to guide improvements.

This project reminded me that great UX is always evolving—and that staying curious about our users is key.

I’ll keep working to streamline my designs and grow my ability to create simple, effective interfaces.

My recent work